Zifo - Snowflake Antibody Engineering Documentation
Table of Contents
- 1. Introduction
- 1.1. Why Snowflake?
- 1.2. Scope
- 1.3. Technologies involved
- 1.4. Scale
- 1.5. Value
- 1.5.1. Potential End Users & Applications
- 2. Technical Architecture and Implementation of a Cloud-Native Generative AI Platform for Antibody Engineering
- 3. System Components and Architecture
- 3.1. Data Store
- 3.2. Data Ingestion & Processing
- 3.3. Development & Model Integration
- 3.4. Model Training & Execution
- 3.5. Sequence Generation and Structure Generation
- 3.6. Snowflake Native Application
- 3.7. App Marketplace & Deployment
- 4. Application Overview
- 5. Navigating the Application
- 5.1. Native App - Main Page
- 5.1.1. Initial Setup
- 5.1.2. Activate Service
- 5.1.3. Native App - Settings Page
- 5.1.4. Native App - Support Page
- 5.1.5. Application - Home Page
- 5.1.6. Application - Fine-Tune Protein Models Page
- 5.1.7. Application - Generate Antibody Sequences Page
- 5.1.8. Application – Troubleshoot Page
- 5.1. Native App - Main Page
1. Introduction
In the rapidly evolving field of biologics and drug discovery, protein language models present a groundbreaking opportunity for accelerated antibody design. The Antibody Engineering application, a cloud-native AI solution, enables biopharmaceutical and biotech companies to generate antibody sequences, optimize proteins, and streamline drug discovery processes within the Snowflake ecosystem. By integrating state-of-the-art machine learning models, researchers can fine-tune and infer antibody sequences without moving data outside Snowflake, ensuring scalability, security, and compliance.
1.1 Why Snowflake?
This solution is particularly valuable to Snowflake customers because it leverages:
- Snowflake Native Apps & Snowpark Container Services (SPCS): Ensuring seamless deployment, security, and scalability within Snowflake's managed environment.
- High-Performance AI Workloads: Trains and deploys AI models directly within Snowflake, removing dependency on external cloud services or on-prem infrastructure.
- No-Code & Low-Code Accessibility: Scientists and bioinformaticians can fine-tune protein models on custom datasets without requiring deep ML expertise.
By running AI-driven antibody sequence optimization directly in Snowflake's scalable compute environment, organizations can accelerate drug discovery, optimize protein therapeutics, and enhance biologics manufacturing.
1.2 Scope
- Design and optimize antibodies using AI-driven protein language models (PLMs).
- Accelerating the antibody design by efficiently navigating the search space through generation of novel antibodies using generative models.
- Implement a complete end-to-end workflow:
- Finetuning Generative models for protein design Antibody sequence generation (contextual and non-contextual)
- Structure prediction
1.3 Technologies involved
- PLMs (ESM2, ProtGPT2, ) and Generative models like RoBERTa
- Structure prediction tools (AbBodyBuilder2)
- Snowflake Native Apps for deployment
1.4 Scale
Data and computational requirements:
- Requires large-scale model training and massive search space exploration
- Support for Multi-modal inputs (sequence, structure, binding data)
- High-performance infrastructure (Snowflake, scalable compute)
Model types:
- ProtGPT2: Sequence design and property prediction
- ESM2 (esm2_t30_150M_UR50D): Structure prediction and protein representation
- RoBERTa: Natural language-based metadata or annotation tasks
Fine-tuning Modes:
- In-context learning (task-aware)
- Context-free learning (generalized generation)
1.5 Value
Scientific and commercial impact:
- Accelerates drug discovery by reducing time and cost in antibody development
- Improves hit rate for high-affinity therapeutic antibodies
- Enables rational antibody design at scale with high precision
- Adaptable platform for multiple life science applications
1.5.1 Potential End Users & Applications
Biopharma R&D Teams
Streamline antibody discovery by generating novel sequences and predicting binding affinities faster than traditional methods.
CDMOs & CROs
Offer AI-powered protein engineering as a service to clients developing therapeutic antibodies.
Academic & Research Institutions
Leverage advanced protein modeling tools to push the boundaries of computational biology and structural bioinformatics.
Clinical & Preclinical Development
Validate AI-generated antibodies with experimental data, expediting lead selection.
By addressing these use cases, Snowflake customers in biopharma, CROs, and biotech startups can integrate AI-driven protein modeling, antibody design, and sequence optimization within their secure Snowflake environment.
2. Technical Architecture and Implementation of a Cloud-Native Generative AI Platform for Antibody Engineering
Technical Architecture - Provider

The proposed solution is a cloud-native, no-code generative AI platform built on Snowflake Native Apps and Snowpark Container Services to enable antibody engineering. The system integrates state-of-the-art AI models such as ProtGPT2, ESM2, and RoBERTa to facilitate real-time sequence generation and optimization using both context-free and in-context learning approaches. A simple user interface allows researchers and bioengineers to select models, fine-tune parameters, and generate optimized sequences and structures with ease.
3. System Components and Architecture
The architecture of this platform is designed to leverage Snowflake's scalability, security, and performance to handle antibody sequence data and model execution efficiently.
3.1 Data Store
The data store serves as the foundational layer containing essential datasets for antibody sequence analysis and optimization:
- OAS (Observed Antibody Space): Contains paired and unpaired antibody sequences.
3.2 Data Ingestion & Processing
- Snowflake Schema: Standardized schema for antibody data storage.
- Internal Stage & Data Table: Data is stored in Snowflake’s Internal Stage before processing.
3.3 Development & Model Integration
The development and model integration process involves multiple tools and repositories:
- Development Team Tools: GitHub, Jupyter, Docker, Hugging Face Hub.
- Model Deployment:
- Pre-trained protein models are pulled from Hugging Face Hub
- Once fine-tuned, the models are saved to Snowflake’s internal stage
- These staged models are then accessed by the app for downstream tasks such as antibody sequence generation and structure prediction
- Model training is conducted using GPUs within Snowflake’s compute environment.
- The Image Registry maintains containerized model artifacts
- Snowflake’s Internal Stage facilitates seamless data exchange between models and storage layers
3.4 Model Training & Execution
- Model training occurs in Snowpark Container Services, which leverages accelerate library for multi-GPU enabled finetuning
- Fine-tuning & Hyperparameter Selection: Users can configure and optimize models via the UI.
- AI Models Used:
- ProtGPT2: Context-free sequence generation.
- ESM (Evolutionary Scale Modeling): Sequence optimization with structural insights.
- RoBERTa: Antibody-specific language model for sequence design.
3.5 Sequence Generation and Structure Generation
- Fine-tuned models saved in Snowflake’s Internal Stage are used to generate novel antibody sequences through the app's user interface.
- Users input sequence generation parameters (e.g., number of sequences, template chains), and the app utilizes the selected fine-tuned model to generate valid heavy and light chain sequences.
- The generated sequences are further analyzed using the ANARCI library, and the analysis is presented in a tabular form in the UI.
- For 3D structure prediction, the generated sequences are passed through AbodyBuilder2, a state-of-the-art tool for antibody structure modeling.
- Outputs include:
- Downloadable sequence files
- PDB structure files
- Visualizations with options like chain coloring and CDR (complementarity-determining region) annotations
3.6 Snowflake Native Application
- The Snowflake Native App integrates with Streamlit UI to provide an interactive user experience.
- Features include:
- Model selection & configuration
- Real-time sequence generation
- Visualization of generated structures
3.7 App Marketplace & Deployment
- The App Marketplace allows users to discover and install the application within Snowflake.
- App Consumers install and execute the Native App, leveraging Snowflake’s scalable infrastructure.
- Users upload sequence files to generate and analyze optimized antibody structures.
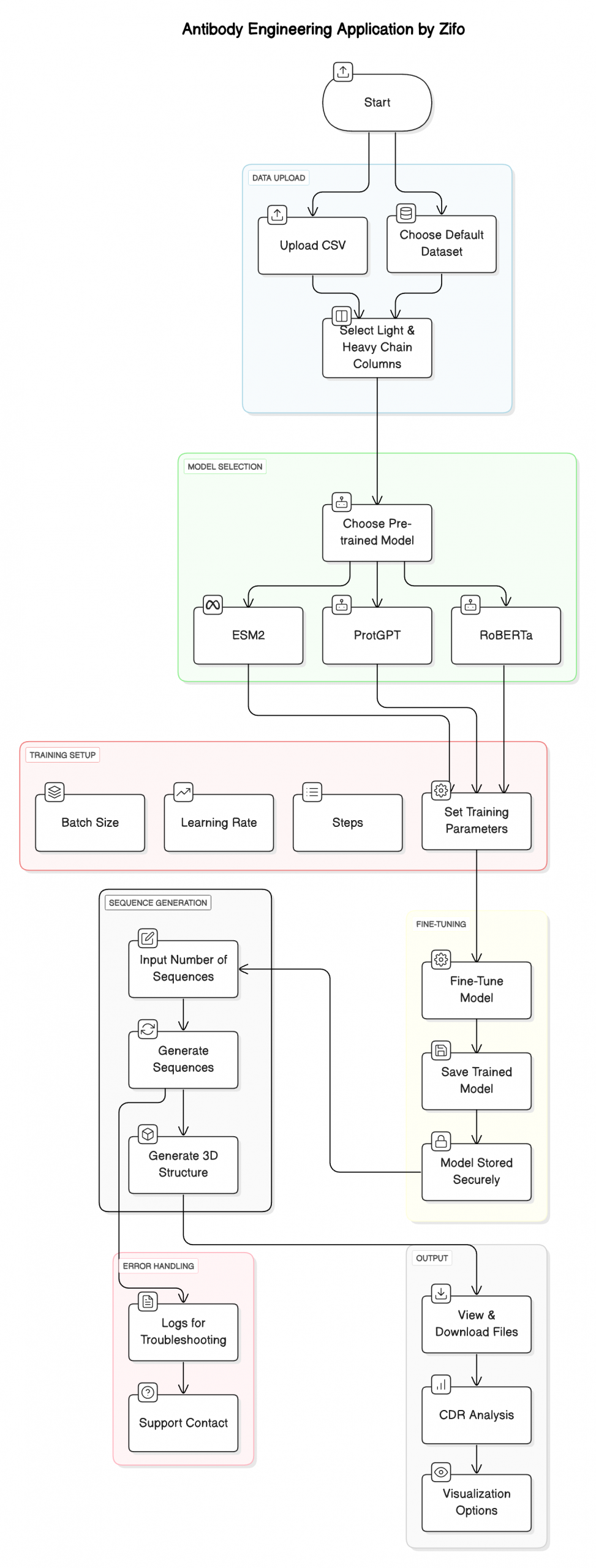
4. Application Overview

The Antibody engineering application is a web-based tool that enables users to fine-tune antibody models and generate sequences using Snowflake’s computing power. The application integrates machine learning models with biological datasets to facilitate antibody structure generation and CDR analysis.
This document outlines:
- How the application is set up.
- Key navigation elements.
- Explanation of each page with screenshots.
5. Navigating the Application
5.1 Native App - Main Page
The Main section of the Snowflake Native App serves as the central hub for managing the application setup, activation, and execution. It provides users with a structured workflow to initialize the environment, activate core services, and launch the antibody sequence generation interface.
5.1.1 Initial Setup
The Initial Setup process serves as the foundation for running the application by:
- Provisioning Snowpark Container Services with the necessary compute resources.
- Deploying and initializing AI models such as ProtGPT2, ESM2, and RoBERTa.
- Setting up the backend database schema and defining compute pools for model execution.
- Validating system readiness before activation.
Components of the Initial Setup Page
The setup process is divided into three key sections:
Displayed Information
- Compute Pool Name
- Status (e.g., STARTING)
- SMin/Max Nodes (e.g., min_nodes=1, max_nodes=5)
- Instance Family (e.g., GPU_NV_M)
- Number of Services Attached
Validation and Next Steps
- Once resources are initialized, users can proceed to Activate the Service.
- The system ensures that all configurations are correctly set up before proceeding to model selection and sequence generation.
User Actions:
- Wait for Compute Pool and Service Initialization - Status indicators display real-time progress
- Click “Next” - Moves to the Activate Service stage once resources are ready.
Outcome of Initial Setup
Upon successful completion of this phase:
- The Snowflake environment is ready with allocated resources.
- AI model services are registered and mapped to the correct compute infrastructure.
- Users can proceed to activate and use the application for antibody sequence generation.
5.1.2 Activate Service
The Activate Service step initializes and starts the core AI model services required for antibody sequence generation. This ensures that the deployed models and dependencies are correctly installed and ready for execution.
Key Functions:
- Dependency Installation: The system installs necessary Python packages, AI models, and framework dependencies.
- Model Initialization: Services like ProtGPT2, ESM2, and RoBERTa are loaded, once the user selects a model and starts the finetuning.
- Log Monitoring: Real-time logs track installation progress, cloning of repositories, and model setup status.
- Health Check & Validation: Ensures that all services are successfully deployed and ready for sequence generation.
User Actions:
- Monitor Logs – Check real-time progress of package installation and model setup.
- Wait for Activation Completion – Ensure all components are properly initialized.
- Click “Next” – Proceed to Launch Application for sequence generation.


Application URL:
Key Functions:
- Application Access: Provides a direct URL to the deployed Streamlit interface within Snowflake.
- Interactive Model Selection: Users can choose from ProtGPT2, ESM, and RoBERTa for sequence generation.
- Sequence Analysis & Visualization: Enables real-time antibody structure visualization, CDR analysis, and sequence downloads.
User Actions:
- Click the Streamlit App URL – Opens the Zifo-Antibody Sequence Generator UI.
- Select an AI Model – Configure parameters for sequence generation.
- Generate & Analyze Sequences – View and download results in FASTA/PDB format.

5.1.3 Native App - Settings Page
The Settings page provides users with the ability to manage and control computational resources, ensuring flexibility and cost efficiency. It allows users to modify, suspend, resume, or drop resources as needed.
Key Functions:
- Modify Compute Pool
- Users can select a different compute pool to adjust the processing power of the application.
- This ensures optimal performance based on workload demands.
- Action: Click Update after selecting a new compute pool.
- Suspend Resources
- Temporarily suspends active resources, reducing computational usage.
- Ideal for pausing operations when no active jobs are running.
- Resume Resources
- Reactivates previously suspended compute resources.
- Ensures smooth continuation of model execution and data processing.
- Drop Resources
- Permanently removes assigned resources when they are no longer required.
- Helps in cost optimization by freeing up unused compute pools.
User Actions:
- Modify Compute Pool → Select a pool and click Update.
- Suspend or Resume Resources → Expand the section and confirm the action.
- Drop Resources → Use this option when compute resources are no longer needed.
5.1.4 Native App - Support Page
The Support page provides an interactive SQL Editor, allowing users to run queries directly on the Snowflake database. This feature is useful for validating data, testing query logic, and troubleshooting issues related to antibody sequence generation and optimization.
Key Functions:
- SQL Query Execution: Users can input and run custom SQL queries on Snowflake tables.
- Data Validation: Helps verify stored antibody sequence data and model-generated outputs.
- Debugging & Troubleshooting: Enables users to check system logs and diagnose issues.
User Actions:
- Enter a SQL Query – Type a valid SQL command (e.g., SELECT * FROM table_name WHERE condition).
- Click the Execute Button – Runs the query in the Snowflake environment.
- Review Results – Analyze the returned dataset to ensure correctness.
5.1.5 Application - Home Page
What’s on this page?
- Application Name & Description: Introduction to the tool.
- Features Overview: Quick guide on fine-tuning and sequence generation.
- Architecture Diagram: A high-level overview of the data flow and components.
How to Use?
Users can navigate to Fine-tune a Model or Generate Sequences from the sidebar.


5.1.6 Application - Fine-Tune Protein Models Page
The fine-tuning page allows users to train a machine learning model using their antibody sequence dataset.
Options Available:
- Model Selection: Choose from:
- ESM2 (Masked Language Model)
- ProtGPT (Causal Language Model)
- RoBERTa (Transformer-based Model)
- Data Input Options:
- Using default dataset – Sample OAS dataset in CSV format readily available
- Upload a CSV file (Max 200MB)
- Fetch tables directly from Snowflake
User Actions:
- Select the desired model.
- Choose an input method:
- Using default dataset
- Upload a sequence file
- Fetch antibody sequences from Snowflake.
- Select the Heavy and Light chain sequence columns
- Click "Start Fine-tuning".


5.1.7 Application - Generate Antibody Sequences Page
The Generate Sequences page allows users to generate antibody sequences based on fine-tuned models.
Features:
- Protein language model selection: Choose from:
- ESM2 (Masked Language Model)
- ProtGPT (Causal Language Model)
- RoBERTa (Transformer-based Model)
- Model Selection: Choose a previously fine-tuned model which will be displayed in the dropdown.
- Masked Template Input: Users can enter a sequence template for both heavy and light chain
- Adjust Sequence Count: Slider allows selecting the number of sequences to generate.
- Antibody Structure Visualization:
- Downloadable PDB files.
- Sidechain & Backbone Display.
- Color-coded structure visualization.
- CDR Results Table:
- Shows generated H1, H2, H3, L1, L2, L3 regions.
- Generated Antibody Sequences:
- Shows generated antibody sequences
User Actions:
- Protein language model selection: Choose from:
- ESM2 (Masked Language Model)
- ProtGPT (Causal Language Model)
- RoBERTa (Transformer-based Model)
- Select a pre-trained model.
- Enter a template sequence.
- Click "Generate Sequences".
- View or download PDB files
- View or download CDR analysis results.
- View or download Session history


5.1.8 Application – Troubleshoot Page
The troubleshoot page allows users to execute code snippets for debug purposes.
Options Available:
- URL for jupyter notebook service
- Support team contact mail
- Downloading and viewing log file
User Actions:
- Click on Jupyter notebook hyperlink
- Enter Snowflake credentials
- Execute the existing debug scripts / write snippets to debug
- Click on button to download the streamlit logs for debugging

For further information and inquiries: Visit: www.zifornd.com Email: info@zifornd.com , snowflake.antibody-support@zifornd.com.
